built an ai that constantly looks 5 moves ahead to engineer any conversation, so you always get exactly what you want.
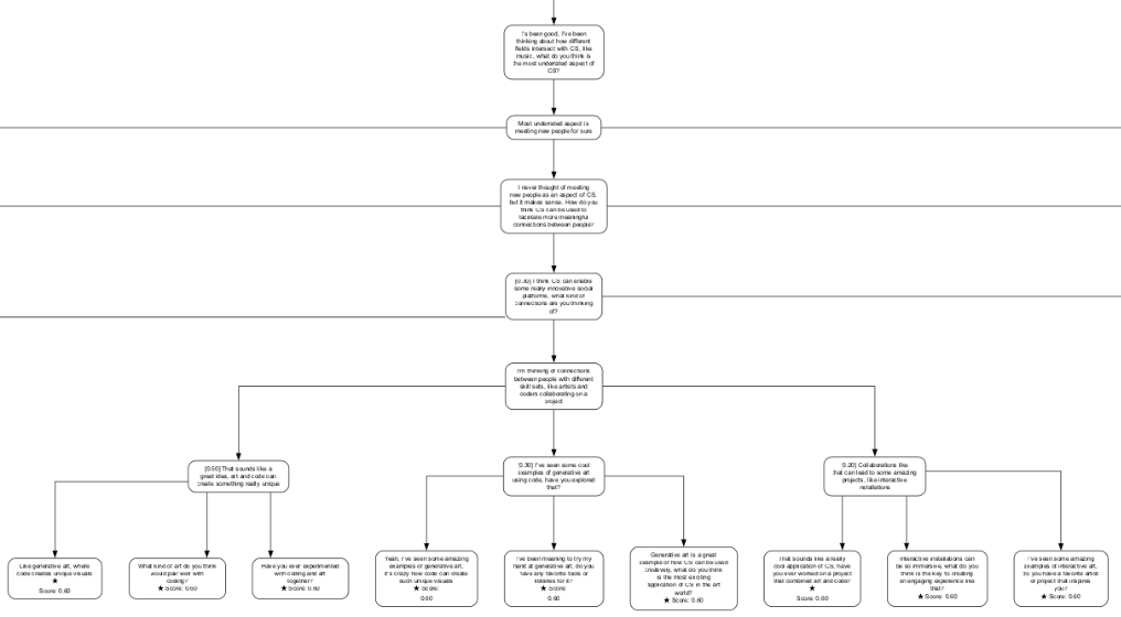
[1/6] Here’s how social stockfish works: it takes in your historical context (convo history + goal), generates hundreds of potential future convo paths, monte carlo sims the entire tree of possibilities, and then tells you exactly what to say next. and here’s how it all began:
[2/6] A couple of weeks ago, everyone was hyped by deepseek r1’s results through CoT and the human-like thought process. Meanwhile, eddy and I are building chess glasses using stockfish - the strongest chess engine that crushes humans precisely because it doesn’t think like us.
[3/6] The high-level approach was to follow stockfish: two llama 70b models would play out the convo through hundreds of possible variations in a tree. One mimics you, the other your “opponent,” both complete w/ personality and convo history as context.
[4/6] But we needed a way to accurately evaluate the conversations. So we created a 3rd model that scored each full conversation path on how well it achieved the goal. Probabilities were also added to each of the messages (nodes), and we would run a probability-weighted
[5/6] And lo and behold, we found out why stockfish prunes trees. The first full run was brutal: 243 distinct convo paths = 643 api calls = insane money, rate limits, and time. Through past experience optimizing the free subscriptions landscape, we ended up creating multiple
[6/6] Even though social stockfish is fast, the price is insane. we’ve spent over $150 on API calls in 3 days on llama 70b. it doesn’t make remote sense to scale. But as PG best put it -- for now, we’re fine with making it too expensive. because it’ll be cheap enough by next
built w. @eddybuild, @andrewhuacheng, and @7_madr4750 at the columbia devhacks :).


