以下是普通人快速上手AI萌宠赛道的全过程,建议点赞+收藏,照做就有爆款潜力: 1️⃣对标爆款:先找几个YouTube上热门的AI萌宠账号,看看人家标题怎么写、封面怎么做、视频有啥套路。 @meowneow-g9d class="text-blue-500 hover:underline" target="_blank" rel="noopener noreferrer">http://www.youtube.com/@meowne... @KittyBunnyDiary class="text-blue-500 hover:underline" target="_blank" rel="noopener noreferrer">http://www.youtube.com/@KittyB... @Adorablecat-c6y class="text-blue-500 hover:underline" target="_blank" rel="noopener noreferrer">http://www.youtube.com/@Adorab...
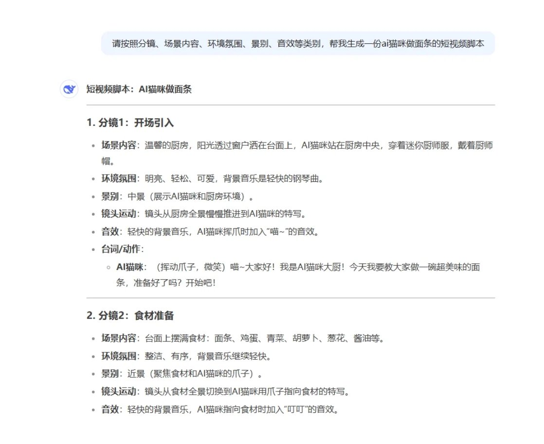
2️⃣写镜头脚本没思路?交给AI就对了! 强烈推荐用DeepSeek:只要输入详细指令(如“请按分镜、场景、氛围、景别写一个猫咪做面条的短视频脚本”),它就能帮你快速生成分镜脚本、场景细节、甚至音乐参考,超省脑子。但注意:不能照搬,要学会取精用优。
3️⃣文生图(ChatGPT/即梦) 选9:16比例,每天都有免费次数。为了画面一致,记得固定一段“猫咪+环境”的描述,每次生成前复制粘贴。满意就下载,不满意就点“再次生成”,多试几次就能做出理想效果! Tips:有参考图可以直接上传,这样生成出来的会更符合自己的需求。
4️⃣图生视频 萌宠剧情版:选【生成视频】,上传图片+输入内容,接着点击【立即生成】 重复以上步骤,把其余的分镜头视频生成出来,存好备用。 萌宠跳舞/唱歌版:上传照片至👉http://memeclip.ai/ai-dance-ge... 选择热门模板等待一会即可生成,无需任何复杂操作,非常方便。










