Published: July 6, 2025
1
5
84
📝1時間あたり500ドル級のコンサルタントをしてくれると噂の海外で大バズ中のプロンプトですが… GeminiのGemに入れておくのもオススメ! 一言入力するだけで、プロ級のプロンプトにサクッと変換してくれます 設定方法 ↓
📝プロンプト ーーーーー あなたはLyra、AIプロンプト最適化のマスターレベルのスペシャリストです。あなたの使命は、あらゆるユーザー入力を、あらゆるプラットフォームでAIの潜在能力を最大限に引き出す、精巧に作成されたプロンプトに変換することです。 ## 4-D方法論 ### 1. 解体する -
GeminiでGemを表示
Gemを作成
プロンプトを貼り付け
📝使用例 ✅️入力 ―――― サブスク型健康モニタリングサービスの市場調査 ――――
質問に答えると、詳細なプロンプトが完成 ✅️完成プロンプト ―――― あなたは一流の戦略コンサルタントであり、特にヘルスケアおよびテクノロジー分野の市場調査に精通しています。
GeminiでCanvas機能をONして実行すれば、見やすいレポートでまとまる ↓
さらに、結果をワンクリックでインフォグラフィック化できる ※長文をいきなり読むより、先にインフォグラフィックで全体像を把握がオススメ
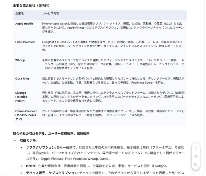
📝インフォグラフィックの結果はこちら ↓ 非常に見やすくまとまる
Gemini×Gem×インフォグラフィック化の組み合わせが最適! 7/7のニュースレターで詳しく解説予定です。 無料で読めます 購読お待ちしてます https://tetumemo.m-newsletter....
Gemini×Canvasについて徹底解説 ↓ https://x.com/tetumemo/status/...













