New paper from our lab on synthetic genome work in yeast is out - Iterative SCRaMbLE for Engineering Synthetic Genome Modules and Chromosomes. Exciting project led by Jane (Xinyu) Lu in our group, now online @NatureComms https://www.nature.com/article...
The paper looks at what happens when we rearrange the order of genes in genomes as a way to optimise their function. We do this with synthetic genome modules (SGMs) designed to encode a single, testable function and with synthetic yeast chromosomes that encode the host phenotype.
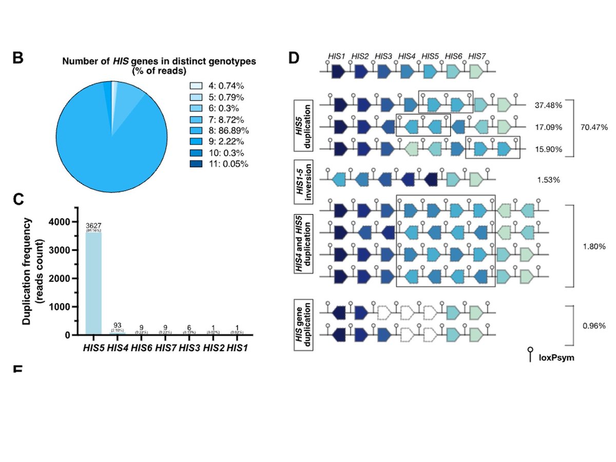
As part of her PhD, Jane first made an SGM for Histidine biosynthesis, a 7 gene function that can be essential or non-essential to cell viability based on the growth media. With CRISPR and modular synbio she relocated all 7 native genes from the genome into a refactored module.
She made many design variants and tested their impact on the host and the function. Most worked just fine, but if weak promoters and strong promoters were used for the wrong genes in the His biosynthesis pathway, some designs were much slower at growth in media without histidine.
Taking a poor design, we next explored how inducible synthetic combinatorial gene rearrangement by SCRaMbLE could fix this. SCRaMbLE uses Cre-Lox recombination and is commonly used in synthetic yeast genome (Sc2.0) chromosomes. Here we placed the LoxPsym sites between genes.
The SGM design allows SCRaMbLE to do gene deletion, duplication and inversion, and can give millions of possible genotypes in hours when triggered in a growing pool of yeast cells. We used POLAR-Seq to do pooled sequencing of the best rearranged His SGM. https://www.biorxiv.org/conten...
This fast and affordable workflow gave us functional fitness data on thousands of rearranged synthetic genotypes - a real treasure trove. For our poor performing design, which had a weak His5 promoter, the dominating rearrangement that led to improved growth was His5 duplication.
Jane then did further rounds of SCRaMbLE with the best performing of the rearranged strains to see whether fitness could be increased further and saw it maxxing out after just 2 rounds. This quick progress to a limit matched previous unpublished work by ex-lab member Glen Gowers.
In his PhD, Glen SCRaMbLEd a synthetic yeast chromosome multiple times while selecting for maximum GFP expression from an unSCRaMbLEd plasmid. He saw quick progress on generating strains with 35% more GFP expression but by 3 rounds of SCRaMbLE it maxxed-out at 55% more.
Nanopore sequencing, key also to POLAR-Seq, gave Glen the genotypes of the yeast strains and allowed us to understand the gene rearrangements in the synthetic genome and hypothesize on why they boost GFP expression, but cannot easily be improved on.
Together, Jane and Glen's work provide important insights into the effectiveness of gene rearrangement in synthetic genomes for improving fitness and identifying design changes for optimisation. They also offer unique data on how altering gene context changes gene expression.
These datasets and others like it from our lab are now being used to help us train AI models for synthetic yeast genome design that can consider gene context and arrangement effects - features hard to assess using natural genomes. Keep an eye on @bioRxiv_synbio for more soon.
This paper was led by Jane during her PhD and included some of Glen's unpublished PhD work as well as key contributions from Klaudia Ciurkot (POLAR-Seq) and Will Shaw (CRISPR) @willmshaw - Always a pleasure to have amazing people like this in my group and talk about their work.
π¨ We're hiring a postdoc! Join the Galloway & Voigt Labs @Geneticdesigner to engineer human cells & push the boundaries of genome engineering. π PhD required, mammalian cell expertise a must π Must be US-based, start Sept 2025 in Boston π§ Apply: katiegal@mit.edu π¬
BIODESIGNERS IN FIVE!!!!! your girl is among the first to wear 1000 Flowers, @NickDesnoyer βs genetic design art collection! i loved collaborating with Nick on spreading awareness about this project & so happy to see the overwhelming support it's been receiving. when i got
A flower designer in the UK ( @NickDesnoyer ) is using breeding, genetic engineering, and even pathogenic infections to create 1,000 original flowers. His name is Nick Desnoyer, and he does this work in his spare time, after his labmates have left for the day. He does not make
π£ Fellow lab rats, everyone post your most benign #bioterrorist request β maybe theyβll fix ChatGPT














