🤖 I finally understand the fundamentals of building real AI agents. This new paper “Fundamentals of Building Autonomous LLM Agents” breaks it down so clearly it feels like a blueprint for digital minds. Turns out, true autonomy isn’t about bigger models. It’s about giving an
Let’s break down how autonomous AI agents actually work 👇 The paper maps every agent to 4 core systems: Perception → Reasoning → Memory → Action That’s the full cognitive loop the blueprint of digital intelligence.
First: Perception. This is how agents “see” the world screenshots, audio, text, structured data, even API outputs. From simple text-based prompts to full multimodal perception with image encoders like CLIP and ViT. That’s what lets an agent understand its environment.
To make perception sharper, they use VCoder and Set-of-Mark. Set-of-Mark = giving the model “visual anchors” bounding boxes it can reason around. This massively reduces hallucination and object confusion. Your AI agent literally learns where to look.
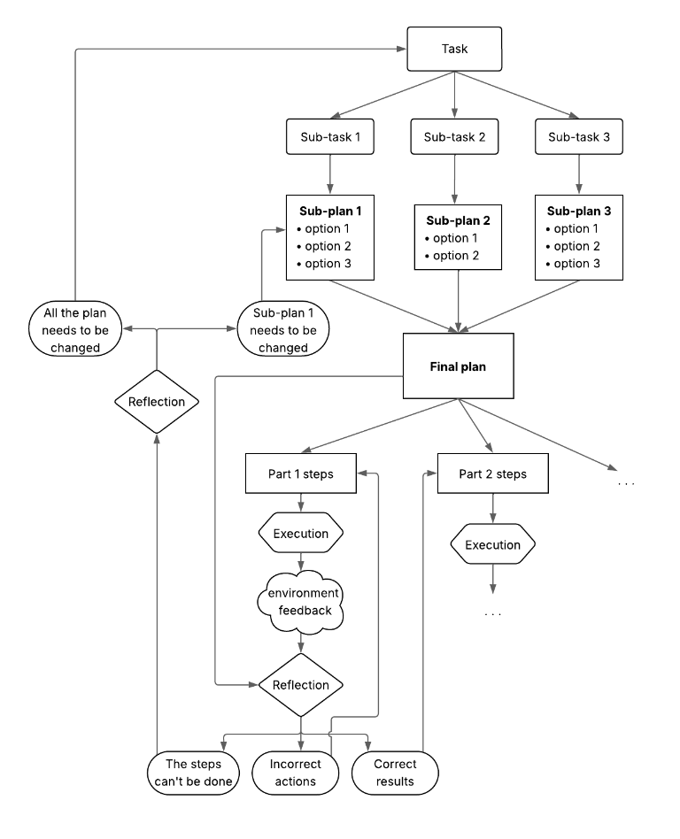
Next up: Reasoning. This is where agents plan, reflect, and adapt using methods like: → Chain-of-Thought → Tree-of-Thought → Decompose–Plan–Merge (DPPM) These aren’t prompts they’re thinking architectures. This is how an agent stops guessing and starts reasoning.
Agents also reflect on their mistakes. The Reflection system evaluates its own outputs, rewrites failed steps, and stores feedback for next time. There’s even “Anticipatory Reflection” the agent critiques itself before acting. That’s how self-correction becomes second nature.
When agents scale, they evolve into multi-agent systems. Each agent becomes an expert planner, memory manager, debugger, action executor. They coordinate like a digital team. We’re basically designing AI organizations inside one model.
Memory is the secret sauce. Agents use short-term context windows, long-term memory banks, and RAG-based recall to remember experiences and strategies. It’s the difference between “doing” and “learning.” Without memory, you don’t get agents you get amnesia.
Finally: Execution. Where thoughts turn into actions. Agents use structured tool calls, code generation, and multimodal control (mouse, keyboard, GUI). It’s not hypothetical they can use apps like humans do. We’re not far from AI that runs your computer for you.
So when people say “agents are just LLMs with tools”… show them this. Perception. Reasoning. Memory. Action. Each one architected, tested, and connected in a feedback loop. That’s not a chatbot. That’s cognitive software.
Stop wasting hours writing prompts → 10,000+ ready-to-use prompts → Create your own in seconds → Lifetime access. One-time payment. Claim your copy 👇 https://godofprompt.ai/pricing
@rryssf_ great thread
@free_ai_guides thank you
@rryssf_ the paper is helpful. i'm exploring it.
@alex_prompter yup
@rryssf_ thanks for this useful resource!
@ArhamVJain24 my pleasure
@rryssf_ No shit i built it
@rryssf_ You can practice about Agentic AI at http://interview.bar
@rryssf_ Great breakdown- that’s exactly how real autonomous agents are built. At ActlysAI, we follow the same approach: our agents integrate with Gmail, Docs, Calendar, and more, using memory and automation to not just react, but actually perform tasks and optimize workflows.
@rryssf_ To call it "thinking" is an exageration imo, because it gives the impression that the agent is self-aware, which it isn't. Humans clearly have a meta-layer in their thinking process which is *self-aware* (of the thinking that is going on), how else could we give a cogent answer
@rryssf_ Autonomous AI isn’t about size, it’s about perception, reasoning, memory, and action working together.
@rryssf_ Thanks for sharing, it is important to learn this technology systematically
@rryssf_ Your thread is very popular today! #TopUnroll https://threadreaderapp.com/th... 🙏🏼@byte86 for 🥇unroll
@rryssf_ Also Supervision
@rryssf_ Sense-Plan-Act, proposed by "Shakey the Robot" around 1966 in robotics. Agent/Robot?
@rryssf_ Love the clarity on perception, reasoning, memory and action loops I saw 2x task success when adding a memory store to agents What’s your favorite example of a looped agent in the wild?
@rryssf_ The memory component is where most agent implementations fail. Semantic search over past interactions isn't enough - you need episodic (what happened), semantic (what it means), and procedural memory (how to do things). RAG + vectorDBs solve semantic but not episodic/procedural.
@rryssf_ that sounds strikingly similar to Von Neumann architecture. surely just a coincidence
@rryssf_ Ai generated post lok
@rryssf_ A powerful synthesis! This paper reframes agent design around cognition, not scale. Perception, reasoning, memory, and action form the core loop that transforms static models into adaptive digital operators.
@rryssf_ I feel when we really get the reasoning layer right, we will have a really good agent. The only problem will be enough good data. I think there's still a need for restructuring in the vector DB architecture. Something still missing in LLMs interacting with its knowledge base
@rryssf_ perception and memory systems are the real differentiators in agent performance
@rryssf_ The perception/reasoning/memory/execution diagram is a helpful visual.
@rryssf_ @threadreaderapp unroll








