Literally a handful of these a day can: đ“‹Ľ Prevent cancer by nearly 50% đ“‹Ľ Prevent cognitive decline by 75% đ“‹Ľ Boost mood đ“‹Ľ Restore digestive health đ“‹Ľ Increase lifespan & more. Let's talk about the incredible benefits of EDIBLE MUSHROOMS (no not the tripping kind). THREAD:
Common mushrooms prevent cancer. The white button mushroom was able to reduce: · Tumor weight · Cancer proliferation while promoting cancer cell death. They contain various compounds with antioxidant, anti-inflammatory & immune regulatory ability.
Mushrooms massively lower cancer risk. Just 18g mushrooms per day is associated with a 45% reduction in all cancer risk. More shrooms, less cancer.
In fact, mushrooms extend lifespan by over 20%. Ergothioneine is a compound found almost exclusively in mushrooms, and its levels in the body decrease with age. Giving it to animals is incredible for their longevity.
This is true in humans too - the more mushrooms you eat, the less likely you are to die. Full stop.
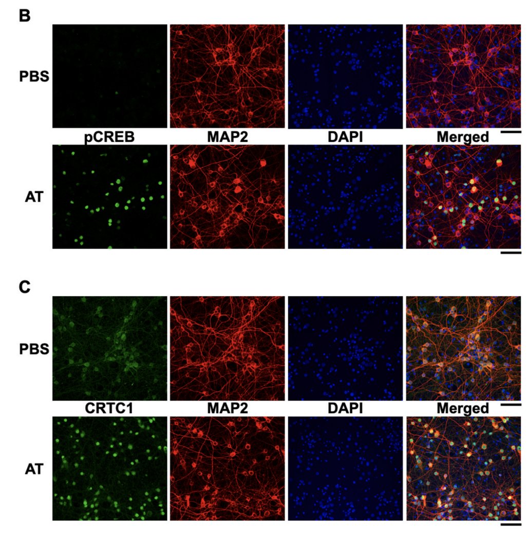
Mushrooms regenerate the brain. Ergothioneine (AT) increases: đź§ BDNF - stimulates brain cell growth đź§ Microtubules (MAP2) - proteins that help structure the brain đź§ CREB - a master regulator that controls dopamine synthesis Thus, it protects neurons from death.
Once again, we see that eating more mushrooms is better. Just a few of mushrooms / week cuts the risk of Alzheimer's by up to 75%!
More mushrooms = better cognitive function. The levels of ergothioneine parallel mushroom intake, and predict better: â—‰ Executive function â—‰ Attention â—‰ Language â—‰ Visuospatial function + speed â—‰ Memory with age.
Mushrooms prevent depression & sleep issues. Ergothioneine, found in all types of edible mushrooms, has the ability to protect against stress induced: â–» Depressive symptoms â–» Sleep disturbances through its antioxidant & anti-inflammatory properties.
Mushrooms are protective for the gut, too. The body has specialized transporters to ensure cells can get ergothioneine. Without them, the gut becomes fragile and susceptible to damage, as do other tissues. For this reason, some believe it is an essential nutrient.
Mushrooms lower estrogen. Estrogens increase with: ↠Aging ↠Fat accumulation ↠Inflammation ↠Toxins and leave us prone to estrogenic excess. Mushrooms inhibit the conversion of androgens to estrogens, protecting us from estrogen overload.
Mushrooms even protect the skin from UV damage. Owing to ergothioneine's powerful antioxidant role, skin cells become more resilient to damage, allowing us to get the sun we need while minimizing risk.
TYPES / AMOUNTS OF MUSHROOMS: The amounts of ergothioneine in mushrooms vary quite substantially, but it is present in all mushrooms. đ“‹Ľ Oyster mushrooms are the most concentrated đ“‹Ľ Shiitake seem to be next đ“‹Ľ White button has plenty + estrogen lowering compounds. You really
Mushrooms are AWESOME, but they won't be enough to fully achieve your health goals. If YOU want personalized help from us with your health, click where it says “schedule a free call” here: http://prism.miami
@Outdoctrination Your thread is gaining traction! #TopUnroll https://threadreaderapp.com/th... 🙏🏼@RonaldVegan for 🥇unroll
@Outdoctrination What are your thoughts on this? https://amzn.to/3AvGAON
@Outdoctrination Interesting
@Outdoctrination Portobellos are toxic and need to be cocked in very high heat
@Outdoctrination Cooked though, not raw!
@Outdoctrination cook the damn mushrooms and eat them. it’s the same as the carrot salad for all the morons.
@Outdoctrination so steak with eggs and mushrooms
@Outdoctrination Perhaps a thread on medicinal mushrooms e.g. chaga, reishi, lions mane etc?
@Outdoctrination Thanks for this! What about lions mane and reishi? I was going to dive into research soon about them
@Outdoctrination I’d rather get cancer then eat mushrooms
@Outdoctrination Seems like it all comes back to vitamin D.
@Outdoctrination Do I eat raw? Sautéed? Boiled?
@Outdoctrination Mushrooms are one of the most magical species of plants on the planet.
@Outdoctrination They have to be cooked tho ... right? ....
@Outdoctrination I never eat mushrooms. What’s the best way to eat white button mushroom?
@Outdoctrination @threadreaderapp Unroll pls
@Outdoctrination @grok is that true?
@Outdoctrination @grok is this true
@Outdoctrination @grok what’s the evidence? Mushrooms feel quite insubstantial in terms of nutrients. Does it matter what type.
@Outdoctrination Could you share the link to those studies? Thanks
@Outdoctrination any mushroom?
@Outdoctrination Why not the tripping kind?
@Outdoctrination @threadreaderapp unroll















