TESTOSTERONE - the foundation is your DIET. Problem is, most "health" diets are a recipe for low T. Here are the KEYS to optimizing it (🧵1/12): #1 ZINC The first study in humans (1977) showed that 100 mg of zinc daily could massively improve testosterone by >400 ng/dL
Later studies showed that zinc in infertile men: ‣ More than DOUBLED sperm count ‣ Increased testosterone by over 50% ‣ Increased DHT by over 30% 9/22 men got their wives pregnant, when none could for 5 years prior. Full zinc x T thread below:
#2 Saturated fat > seed oils Seed oils lower testosterone. Compared to coconut or olive oil, they: ➜ Lower test producing enzymes ➜ Lower cholesterol in the testicles ➜ Cause testicular oxidative damage cholesterol in the testicles directly fuels T production.
Lower fat and low saturated fat diets decrease testosterone. Should come as no surprise that T is on the decline when we've swapped out androgenic saturated fats for seed oils. â—‡ Coconut oil â—‡ Olive oil â—‡ Tallow â—‡ Butter are all much better options.
#3 Carbohydrates Insulin promotes testosterone secretion It is known that people who are overweight, insulin resistant, or even type 1 diabetic (non insulin producing) have lower testosterone levels. Giving men insulin back immediately causes their T to jump back up. Eating
Insulin inhibits SHBG production Having very high SHBG is very common on lower carb diets, since insulin can restrain its production. SHBG (sex hormone binding globulin), like the name implies, binds sex hormones like testosterone, making them less available to tissues. Good
#4 Calories Calorie restriction also lowers testosterone. All of this is to say you don't want to be fat and insulin resistant, but you still want to fuel your body with energy. Higher carb, moderate fat (saturated fat) + protein would be optimal for testosterone. No
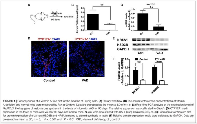
#5 Vitamin A Vitamin A deficiency destroys male sexual function. A low vitamin A diet: • Impairs testicular cell differentiation • Lowers testosterone • Worsens sperm production Vit A is needed for the expression of various genes involved in T production.
#6 Vitamin D Vitamin D boosts testosterone. The testosterone producing cells in the testicles require vitamin D to properly churn out androgens. It synergizes with vitamin A here.
#7 Magnesium Magnesium supplementation increases testosterone. Magnesium is needed for multiple processes in energy & steroid metabolism, supplementing it back can enhance these functions.
#8 Antioxidant status Perhaps the most important of all - oxidative stress inhibits testosterone production. Antioxidant nutrients can improve it. For example - Vitamin E nearly doubles testosterone. 483 mg improves the gonadal response to pituitary stimulation.
Here is my master thread on optimizing antioxidant status.
If YOU want help from us in optimizing your testosterone (or any other health goal), schedule a free call here:











